
黑龙江省人民政府办公厅关于推进养老服务
发展的实施意见
黑政办规〔2020〕8号
各市(地)、县(市)人民政府(行署),省政府各直属单位:
为深入贯彻落实《国务院办公厅关于推进养老服务发展的意见》(国办发〔2019〕5号)和《民政部关于进一步扩大养老服务供给促进养老服务消费的实施意见》(民发〔2019〕88号),经省政府同意,结合我省实际提出如下实施意见:
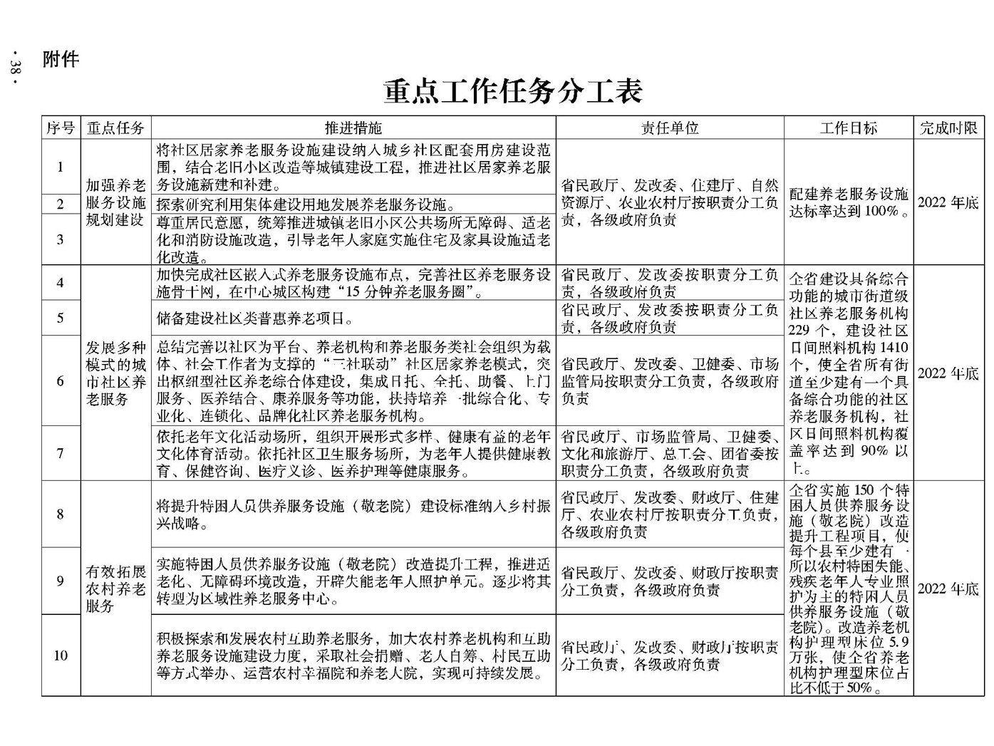
一、加强养老服务设施规划建设。将社区居家养老服务设施建设纳入城乡社区配套用房建设范围,结合老旧小区改造等城镇建设工程,推进社区居家养老服务设施新建和补建。新建住宅小区按每百户20至30平方米配套建设社区居家养老服务用房,对具备条件的已建成小区按每百户15至20平方米的标准,通过政府回购、租赁、改造等方式因地制宜补足养老设施。确保到2022年配建养老服务设施达标率达到100%。探索研究利用集体建设用地发展养老服务设施。尊重居民意愿,统筹推进城镇老旧小区公共场所无障碍、适老化和消防设施改造,引导老年人家庭实施住宅及家具设施适老化改造。
二、发展多种模式的城市社区养老服务。加快完成社区嵌入式养老服务设施布点,储备建设社区类普惠养老项目,完善社区养老服务设施骨干网,在中心城区构建“15分钟养老服务圈”。总结完善“三社联动”社区居家养老模式,突出枢纽型社区养老综合体建设,扶持培养一批综合化、专业化、连锁化、品牌化社区养老服务机构。到2022年,力争所有街道至少建有一个具备综合功能的社区养老服务机构,社区日间照料机构覆盖率达到90%以上。依托老年文化活动场所,组织开展形式多样、健康有益的老年文化体育活动。依托社区卫生服务场所,为老年人提供健康教育、保健咨询、医疗义诊、医养护理等健康服务。
三、有效拓展农村养老服务。将提升特困人员供养服务设施(敬老院)建设标准纳入乡村振兴战略,实施改造提升工程,推进适老化、无障碍环境改造,开辟失能老年人照护单元。逐步将其转型为区域性养老服务中心。到2022年,每个县至少建有一所以农村特困高龄、失能、残疾老年人专业照护为主的特困人员供养服务设施(敬老院)。积极探索和发展农村互助养老服务,采取社会捐赠、老人自筹、村民互助等方式举办、运营农村幸福院和养老大院,实现可持续发展。
四、强化养老机构服务能力建设。发挥公办养老机构兜底保障作用,在满足特困人员集中供养需求的前提下,重点为经济困难失能、失智、计划生育特殊家庭以及退役军人和其他优抚对象老年人提供无偿或低收费托养服务,其余床位允许向社会开放,明确收费指导标准,收益用于支持兜底保障对象的养老服务。实施社会兜底服务工程和城企联动普惠养老专项行动,重点发展服务高龄及失能失智老年人的专业护理型养老机构。到2022年,全省养老机构护理型床位占比不低于50%。修订资助民办养老机构发展补助资金政策,对依照《养老机构等级划分与评定》(GB/T 37276-2018)评定等级的民办养老机构给予不同档次运营补贴。引导社会力量兴办面向中高收入家庭的养老服务机构,满足多元化、便利化、个性化服务需求。不断增加本行政区域社会养老服务机构床位存量,使之与老年人机构养老需求的增长相适应。各市(地)要制定公建民营养老机构管理办法以及整合闲置设施改造为养老服务设施的政策措施,对具备条件的国有企业所属培训中心和疗养机构加快资源整合,对空置的公租房,允许减免租金或者免费提供给社会力量用于开展养老服务。
五、积极培育居家养老服务。推动养老服务机构的专业服务向居家老年人延伸,提供生活照料、家政服务、精神慰藉等上门服务。推广“养老服务顾问”模式,引导有资质的社会组织接受计划生育特殊家庭、孤寡、残疾等特殊老年人委托,依法代理入住养老机构、就医等事务。支持志愿服务组织开展养老服务,探索志愿服务“时间银行”做法,推动志愿服务活动常态化开展。完善老年人关爱服务体系,建立居家探访服务制度,健全定期巡访独居、空巢、留守老年人的工作机制。制定和完善居家养老、家庭照护相关服务、管理、技术规范以及建设和运营扶持政策。探索开展失能老年人家庭照护技能培训,增强家庭照护能力。
六、建设高素质、专业化养老服务人才队伍。鼓励有关院校设置养老服务、健康服务与管理、中医养生学、中医康复学等专业或开设相关课程。推广“工学一体化”“职业培训包”“互联网+”等培训方式,开展1+X证书制度试点。支持养老服务企业与职业院校(含技工学校)共建共享养老服务实训基地。优先支持养老服务产教融合校企合作项目,引导应用型本科院校、职业院校与养老机构开展校企合作,推广双元制、现代学徒制、企业新型学徒制等育人模式。支持符合条件的养老机构举办养老服务类技工院校和职业技能培训学校。将养老护理员培训作为《黑龙江省职业技能提升行动实施方案(2019—2021年)》重要内容,开展养老服务人才培训提升行动。落实有关社会保险补贴、就业见习补贴等养老服务就业优待政策。组织开展省级养老护理员技能大赛并纳入省级一类竞赛项目管理。
七、优化养老服务营商环境。贯彻落实养老服务领域国家税收优惠政策、行政事业性收费和政府性基金减免政策。加强对养老服务机构相关价格收费监管,依法严肃查处违反有关规定的行为。落实养老服务领域基层政务公开,强化决策、执行、管理、服务和结果“五公开”。加大养老服务发展政策、规章制定过程公平竞争审查力度。每年定期公布本行政区域养老服务扶持政策措施清单、供需信息或投资指南。完善居家养老、机构照护、医养结合等养老服务地方标准。实施养老机构等级评定,落实养老服务监测分析与发展评价机制及统计分类标准工作。发挥创业担保贷款政策作用,对从事养老服务业并符合条件的个人和小微企业给予贷款支持。加强对银行收费监管,减少融资附加费用,降低融资成本。支持符合条件的养老服务企业上市融资或发行债券。全面贯彻外商投资法及其实施条例,境外资本在我省参与发展养老服务,同等享受境内资本待遇。
八、促进养老服务与相关行业融合发展。支持养老服务与文化、旅游、餐饮、体育、家政、教育、健康、养生、金融、地产等行业相互融合,推进生态养老产业发展,拓展旅居养老、文化养老、健康养老、养生养老等新型消费领域。引导和鼓励文化企业开发适合老年人的文化产品。完善“黑龙江天鹅颐养联盟”和天鹅颐养经济走廊城市合作机制,加强省内外旅游康养资源的协同合作,健全旅居康复服务标准规范,丰富老年旅游产品和线路,提升服务品质。
九、推动中医药健康养老产业发展。发挥中医药在健康养老中的独特优势,打造融合医疗、照护、康复、养老为一体的中医药医疗养老机构。推动养老机构、老年护理院、老年康复疗养机构等与中医医疗机构合作,开展中医药康养服务。支持组建含中医药专业技术人员的家庭医生团队,鼓励家庭医生团队提供与家庭结合的中医药养老服务。推进“中医药+旅游+养老”发展,开发基于我省道地或大宗中药材的适老产品和中医药康养旅居产品。打造一批融中药材种植、中医养生保健、中医健康养老、中医药文化景观、传统健身运动、药膳食疗于一体的中医药健康养老旅游基地。
十、发展智慧健康养老服务。引导软件和信息技术服务企业、电子信息产品制造企业面向智慧养老需求领域,开发适老化信息技术、产品和服务,拓展云计算、大数据等在养老服务领域的应用。开展省级医养结合机构试点,推动医养结合、家庭医疗和智慧健康养老服务发展。推广以互联网预约挂号、诊间支付、专家查询、健康知识普及、诊查结果查询和远程医疗为基础的“互联网+医疗”服务模式。开展“智慧医疗+签约服务+家庭医生工作室”慢病管理“云”服务。推进老年人健康卡的应用和普及,实现就医“一卡通”。鼓励有合作意愿的养老机构与周边的医疗机构开展多种形式的签约合作。
十一、支持养老产品研发生产。鼓励支持省内大专院校、科研院所(医疗机构)和企业申报国家重大科技专项、重点研发计划类中涉及养老服务领域的项目,在省应用技术研究与开发计划项目中开展养老服务领域项目立项。鼓励支持企业研发生产照护、康复机器人等相关康复设备,可穿戴、便携式监测、居家养老监护等智能养老设备,以及适老化日用品、服饰、食品、保健品等产品用品。引导推动符合条件的企业和产品进入智慧健康养老产品及服务推广目录,加大优秀智慧产品和服务的宣传推广力度。
十二、大力发展老年教育。推动各级各类文化、教育、体育公共服务设施向老年人免费、优惠开放,因地制宜开展老年人健身运动,支持创作老年人喜闻乐见的文艺作品。建立健全“省、市、县、乡(镇、街道)、村(社区)”五级老年教育办学网络,加强数字化学习资源跨区域、跨部门共建共享。完善财政、发改部门对老年教育的收费标准。协调有关部门利用闲置房产、教学设备兴办老年教育。鼓励有条件的本科高校、职业院校、广播电视大学(分校)、社区教育机构等通过多种形式举办或参与老年教育。基层党组织要发挥老年人党员作用,积极宣传党和国家各项方针政策,弘扬优良革命传统。鼓励老年人在自愿和量力的情况下,从事传播文化和科技知识、参与科技开发和应用、兴办社会公益事业等社会活动。
十三、加强老年人消费权益保护。贯彻落实《中华人民共和国老年人权益保障法》《黑龙江省老年人权益保障条例》,将养老服务领域非法集资纳入全省打击非法集资专项行动重点打击目标,加强职能部门的沟通、协作、配合,共同做好老年人消费权益保护和养老服务领域非法集资整治工作,严厉查处向老年人欺诈销售各类产品和服务的违法行为。广泛开展尊老、爱老、养老、助老的美德教育宣传,大力宣传养老服务先进典型和经验。
十四、提升老年人消费支付能力。开展老年人能力综合评估,考虑失能、失智、残疾等状况,评估结果作为领取老年人补贴、接受基本养老服务的依据。养老机构内设医疗机构按规定纳入医保协议管理范围。探索将符合条件的基本治疗性康复辅具按规定逐步纳入我省基本医疗保险支付范围,对城乡特困人员和低保家庭中的失能、残疾老年人配置基本康复辅具给予补贴。鼓励研发符合老年人实际需求的特色贷款产品和投资理财产品。鼓励辖内信托公司结合金融服务与养老服务,开发养老金信托、保险金信托、养老财产信托、养老消费信托等养老型信托产品,在依法合规的前提下投资养老产业开发和建设。鼓励保险公司拓展老年人意外伤害保险业务,推动补充养老保险、医疗保险、商业养老保险、健康保险、长期护理保险等保险相关产品的发展和服务。鼓励居家社区养老服务机构投保雇主责任险和养老责任险,扩大养老服务综合责任保险覆盖范围。
十五、加强养老服务质量安全管理。建立与国家有关标准相适应的全省养老机构服务标准和评价体系,推进养老机构专业化、标准化、规范化建设,提升服务水平,使老年人及其子女有更多获得感、幸福感、安全感。推动养老机构落实以防火、食品安全为重点的安全主体责任,推进落实国家出台的养老服务行业安全标准化管理有关规定,以养老机构消防设施改造为重点,全面加强公办养老机构安全设施改造和设备配置。各级政府用于社会福利事业的彩票公益金,可采取以奖代补等方式,引导和帮助存量民办养老机构配备消防设施、器材,针对重大火灾隐患进行整改。将消防安全纳入养老护理员培养培训内容,强化养老机构人防管理和在院老年人心理疏导工作,完善安全应急应对机制,提升风险防范能力。
十六、完善养老服务工作机制。各级政府建立养老服务发展议事协调机构,系统解决推动养老服务发展中面临的突出问题。将养老服务政策的落实纳入各级政府年度绩效考核范围,对落实养老服务政策积极主动、养老服务体系建设成效明显的地方,省级在安排财政补助及有关基础设施建设资金、遴选相关试点项目方面给予倾斜支持。各地要充实、加强基层民政部门养老工作力量,合理确定县(市、区)、乡镇(街道)两级开展养老服务所需工作人员数量。将养老服务纳入政府购买服务指导性目录,重点购买生活照料、康复护理、机构运营、社会工作和人员培养等服务。加强民政与市场监管、消防、食品安全、卫生等行业监管信息联动、协同、共享,推动联合监管、联合执法、联合惩戒,逐步建立全覆盖、全方位、全过程的监管格局。做好养老服务业涉企信息归集和公示工作,对养老服务机构行政许可、行政处罚、抽查检查结果等信息通过省级信用信息共享平台、国家企业信用信息公示系统(黑龙江)依法公示。
附件:重点工作任务分工表
黑龙江省人民政府办公厅
2020年5月9日






资料来源:黑龙江省人民政府网站(省政府公报)
原文链接:https://www.hlj.gov.cn/hlj/c107947/202007/c00_30641045.shtml
收录时间:2025年12月23日