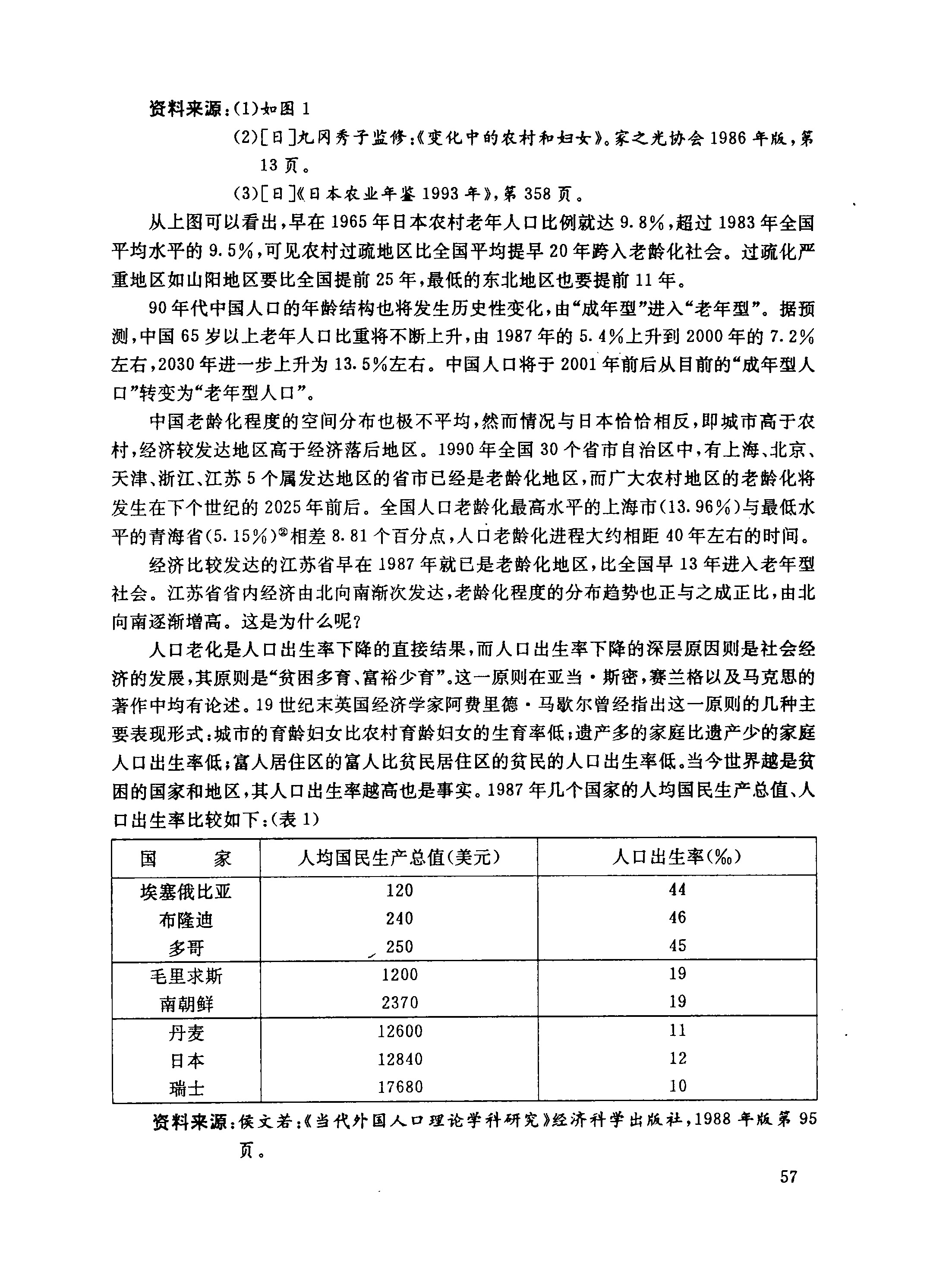
北京唐藤经济技术咨询有限公司
cnjpetr2009@126.com
010-6543-6703 159-1070-3404
网站首页
关于我们
交流动态
研究论文
政策法规
案例分享
会议会展
联系我们
会议通知
网站首页
老龄社会(日本)
王振锁 徐显芬︱日本的老龄化问题及其国际比较
王振锁 徐显芬︱日本的老龄化问题及其国际比较
北京唐藤
2025-10-29
0
次
日本的老龄化问题及其国际比较
南开大学 王振锁 徐显芬
资料来源:《日本问题研究》,1994年第4期
收录时间:2025年10月29日
上一篇:
王向明丨关于日本人口老龄化
下一篇:没有了
相关链接(中)
相关链接(日)